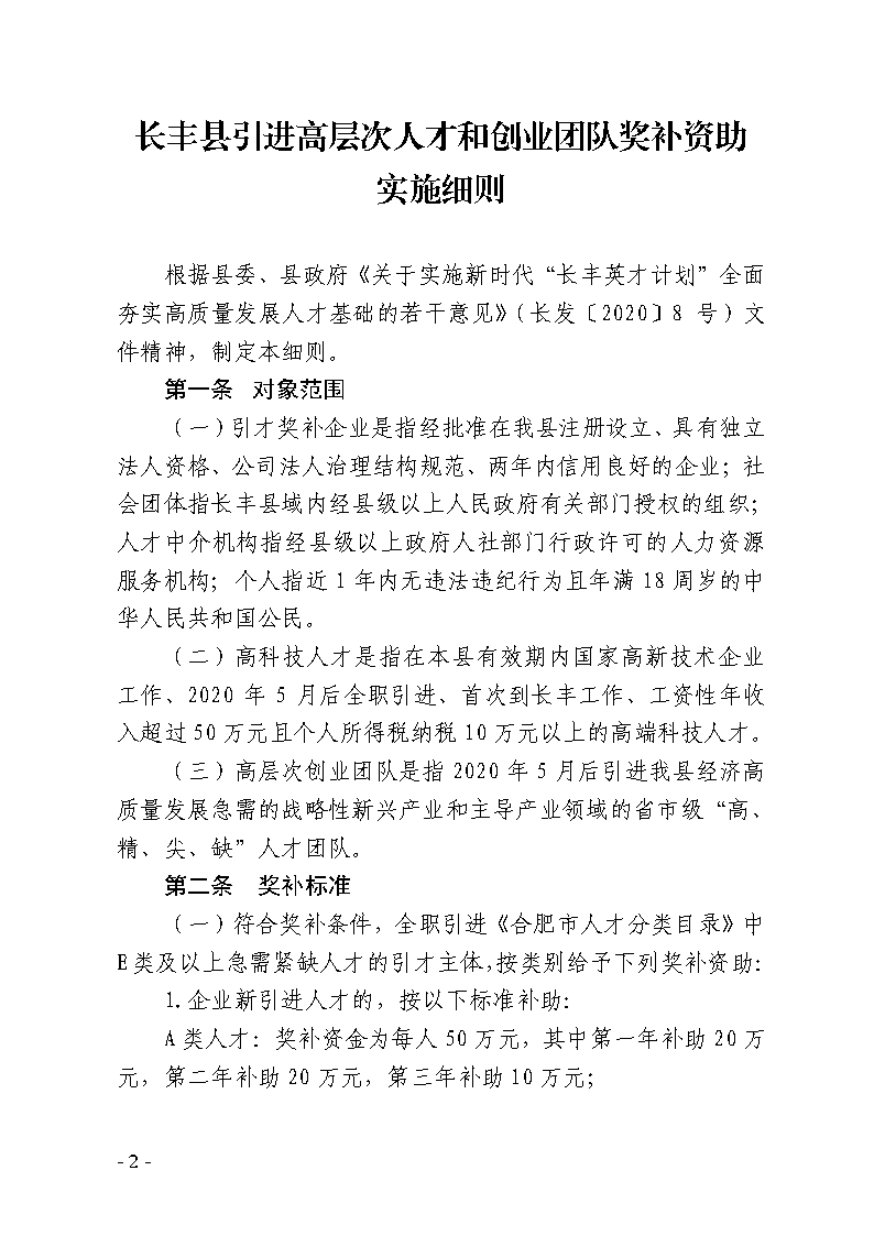
生活 | 服務業
餐飲
服務員
送餐員
廚師/廚師長
后廚
傳菜員
配菜/打荷
洗碗工
面點師
茶藝師
迎賓/接待
大堂經理/領班
餐飲管理
學徒
雜工
咖啡師
預訂員
家政保潔/安保
保潔
保姆
月嫂
育嬰師/保育員
洗衣工
鐘點工
保安
護工
送水工
美容/美發
發型師
美發助理/學徒
洗頭工
美容導師
美容師
美容助理/學徒
化妝師
美甲師
寵物美容
美容店長
美容/瘦身顧問
彩妝培訓師
美體師
酒店/旅游
酒店前臺
客房服務員
樓面經理
行李員
救生員
酒店管理
訂票員
導游
計調
簽證專員
旅游顧問
娛樂/休閑
酒吧服務員
娛樂廳服務員
禮儀/迎賓
主持人
調酒師
音效師
燈光師
攝影師/攝像師
影視/后期制作
配音員
放映員
保健按摩
按摩師
足療師
搓澡工
針灸推拿
運動健身
健身教練
瑜伽教練
舞蹈老師
游泳教練
臺球教練
高爾夫球助理
人力 | 行政 | 管理
人事/行政/后勤
文員
前臺/總機/接待
人事專員/助理
人事經理/主管
人事總監
行政專員/助理
行政經理/主管
行政總監
經理助理/秘書
薪酬/績效/員工關系
獵頭顧問
后勤
培訓專員/助理
培訓經理/主管
招聘專員/助理
招聘經理/主管
司機
商務司機
客運司機
貨運司機
出租車司機
班車司機
特種車司機
駕校教練/陪練
高級管理
CEO/總裁/總經理
首席運營官COO
首席財務官CFO
首席技術官CTO
副總裁/副總經理
總裁助理/總經理助理
總監
分公司經理
合伙人
銷售 | 客服 | 采購 | 淘寶
銷售
銷售代表
銷售助理
銷售經理/主管
銷售總監
電話銷售
銷售支持
汽車銷售
醫藥代表
醫療器械銷售
網絡銷售
區域銷售
渠道專員
渠道經理/總監
客戶經理/主管
大客戶經理
團購業務員/經理
會籍顧問
客服
客服專員/助理
客服經理/主管
客服總監
售前/售后服務
電話客服
客戶關系管理
貿易/采購
外貿專員/助理
外貿經理/主管
采購員
采購助理
采購經理/總監
報關員
商務專員/經理
買手
超市/百貨/零售
店員/營業員
收銀員
促銷/導購員
理貨員/陳列員
防損員/內保
店長/賣場經理
招商經理/主管
奢侈品業務
品類管理
食品加工/處理
督導
淘寶職位
網店店長
淘寶客服
淘寶美工
店鋪文案編輯
店鋪推廣
活動策劃
房產中介
房產經紀人
置業顧問
房產店長/經理
房產店員/助理
房產客服
房產內勤
房產評估師
房產開發/策劃
其他房產職位
市場 | 媒介 | 廣告 | 設計
市場/媒介/公關
市場專員/助理
市場經理/總監
市場拓展
市場調研
市場策劃
媒介專員/助理
媒介經理/主管
會務會展專員/經理
品牌專員/經理
公關專員/助理
公關經理/主管
企劃經理/主管
廣告/會展/咨詢
廣告文案
創意指導/總監
廣告設計/制作
廣告創意
媒介策劃/管理
會展策劃/設計
婚禮策劃師
咨詢顧問
咨詢經理/主管
客戶主管/專員
企業策劃
美術/設計/創意
美編/美術設計
服裝設計
家具/家居用品設計
平面設計
美術指導
店面/陳列/展覽設計
工藝/珠寶設計
多媒體/動畫設計
產品/包裝設計
裝修裝潢設計
CAD設計/制圖
生產 | 物流 | 質控 | 汽車
普工/技工
普工
綜合維修工
制冷/水暖工
電工
木工
鉗工
切割/焊工
鈑金工
油漆工
縫紉工
鍋爐工
車工/銑工
鏟車/叉車工
鑄造/注塑/模具工
電梯工
操作工
包裝工
手機維修
水泥工
鋼筋工
管道工
瓦工
組裝工
樣衣工
染工
紡織工
印花工
壓熨工
生產管理/研發
質量管理
總工程師/副總工程師
設備管理維護
工藝設計
車間主任
生產計劃
化驗/檢驗
廠長/副廠長
生產總監
維修工程師
工業工程師
材料工程師
技術工程師
生產主管/組長
物流/倉儲
物流專員/助理
物流經理/主管
物流總監
調度員
快遞員
倉庫管理員
倉庫經理/主管
裝卸/搬運工
供應鏈管理
單證員
國際貨運
服裝/紡織/食品
服裝設計師
紡織品設計師
服裝打樣/制版
生產管理
樣衣工
食品/飲料研發/檢驗
板房/底格出格師
電腦放碼員
紙樣師/車板工
質控/安防
質量檢驗員/測試員
質量管理/測試經理
測試工程師
安全消防
認證工程師/審核員
安全管理
汽車制造/服務
汽車設計工程師
裝配工藝工程師
汽車/摩托車修理
汽車機械工程師
汽車電子工程師
4S店管理
汽車檢驗/檢測
汽車美容
二手車評估師
發動機/總裝工程師
安全性能工程師
理賠專員/顧問
洗車工
停車管理員
加油站工作員
輪胎工
網絡 | 通信 | 電子
計算機/互聯網/通信
技術總監/經理
技術支持/維護
技術專員/助理
軟件工程師
程序員
硬件工程師
質量工程師
測試工程師
系統架構師
數據庫管理/DBA
游戲設計/開發
網頁設計/制作
語音/視頻/圖形
項目經理/主管
產品經理/專員
網站運營
網站編輯
網絡管理員
網絡與信息安全工程師
實施工程師
通信技術工程師
網站策劃
電子/電氣
自動化工程師
電子/電氣工程師
電路工程師/技術員
無線電工程師
測試/可靠性工程師
產品工藝/規劃工程師
音頻/視頻工程師
燈光/照明設計工程師
研發工程師
電子/電器維修
機械/儀器儀表
機電工程師
機械工程師
研發工程師
測試/可靠性工程師
版圖設計工程師
儀器/儀表/計量
法律 | 教育 | 翻譯 | 出版
法律
律師/法律顧問
律師助理
法務專員/主管
產權/專利顧問
合規管理
教育培訓
教師/助教
家教
幼教/早教
培訓師/講師
培訓策劃
培訓助理
教學/教務管理
教育產品開發
學術研究/科研
招生/課程顧問
校長
野外拓展訓練師
翻譯
英語翻譯
日語翻譯
韓語翻譯
法語翻譯
俄語翻譯
德語翻譯
西班牙語翻譯
意大利語翻譯
葡萄牙語翻譯
阿拉伯語翻譯
小語種翻譯
編輯/出版/印刷
總編/副總編/主編
編輯/撰稿
記者/采編
出版/發行
排版設計/制作
印刷操作
裝訂/燙金
財會 | 金融 | 保險
財務/審計/統計
財務經理/主管
財務總監
會計/會計師
財務/會計助理
出納
審計專員/助理
審計經理/主管
統計員
稅務專員/助理
稅務經理/主管
財務分析員
成本管理員
金融/銀行/證券/投資
證券/期貨/外匯經紀人
證券經理/總監
證券分析/金融研究
信用卡/銀行卡業務
銀行經理/主任
銀行會計/柜員
信貸管理/資信評估
資產評估
擔保/拍賣/典當
拍賣師
外匯/基金/國債經理人
投資/理財顧問
融資專員
融資經理/總監
風險管理/控制
股票交易員
保險
儲備經理人
保險客戶經理
車險專員
保險內勤
保險培訓師
保險客服
保險顧問
保險經紀人
保險項目經理
保險精算師
保險其他職位
{{formUtype==1?'企業登錄':'求職者登錄'}}
{{formUtype==1?'求職者登錄':'企業登錄'}}>
{{loginByMobile ? '密碼登錄' : '驗證碼登錄'}}
忘記密碼?
立即登錄
沒有賬號?立即 注冊
歡迎登錄
{{statAfterLogin.jobapply}}
收到投遞
{{statAfterLogin.interview}}
面試邀請
{{statAfterLogin.view}}
瀏覽記錄
管理職位
一鍵刷新
進入會員中心
歡迎登錄
{{statAfterLogin.jobapply}}
我的投遞
{{statAfterLogin.interview}}
面試邀請
{{statAfterLogin.view}}
我的足跡
編輯簡歷
刷新簡歷
智能匹配
進入會員中心
網站動態:
- 【面試成績公布】長豐縣吳山鎮“云雁歸豐”人才回引行動 初面成績公布
- 【面試成績及初選人員名單公示暨體檢考察通知】長豐縣交通運輸局2025年第二批公開招聘鄉村道路專管員面試成績及初選人員名單公示暨體檢考察通知
- 【資格復審通知】長豐縣交通運輸局2025年第二批公開招聘鄉村道路專管員資格復審通知
- 【技能測試、繳費通知】長豐縣交通運輸局2025年第二批公開招聘鄉村道路專管員技能測試、繳費通知
- 【擬錄用人員公示】招聘公告(2025-08-09)擬錄用人員公示
- 【擬錄用人員公示】長豐縣文化旅游投資管理有限公司2025年第一批招聘工作人員擬錄用人員公示
- 【擬錄用人員公示】上海師范大學附屬合肥實驗學校2025年公開招聘教師第三批擬錄用人員公示
- 【遞補體檢和考察通知】招聘公告(2025-08-09)遞補體檢和考察通知(一)
- 【面試成績公示】合肥慧豐人才服務有限公司2025年第一批招聘勞務派遣工作人員面試成績公示
人事考試入口
報名繳費入口
我的報名查詢
招考專題
更多
通知公告
更多
人事考試公告
更多
熱門企業
熱門企業等你發現
更多
最新職位
名企直招,福利多,待遇好
更多
誠聘app試用員
4小時前
雙鳳經開區
學歷不限
經驗不限
5.5K~6K
錦江帝貿軟件開發工作室

普工
2天前
下塘鎮
初中
經驗不限
4.5K~5K
交通方便
合肥新萬成環保科技有限公司

技工
2天前
下塘鎮
高中
經驗不限
5K~6K
合肥新萬成環??萍加邢薰?/p>

合肥天頻電磁科技有限公司
2025-10-10
崗集鎮
大專
經驗不限
6K~8K
五險一金
雙休
有提成
技術培訓
合肥天頻電磁科技有限公司

合肥天頻電磁科技有限公司
2025-10-10
崗集鎮
大專
3年
6K~8K
五險一金
雙休
技術培訓
環境好
合肥天頻電磁科技有限公司

合肥天頻電磁科技有限公司
2025-10-10
崗集鎮
大專
經驗不限
7K~10K
雙休
五險一金
管理規范
技術培訓
合肥天頻電磁科技有限公司

普工 電焊工 水電工
2025-10-07
造甲鄉
學歷不限
經驗不限
4K~7K
交通方便
技術培訓
安徽安固綠建科技有限公司

推拿按摩師
2025-09-27
雙墩鎮
學歷不限
經驗不限
4.5K~6K
潘先生推拿館

電焊工 機修工
2025-09-27
楊廟鎮
學歷不限
經驗不限
面議
長豐縣三立志建材廠

普工/操作工
2025-09-23
雙鳳經開區
學歷不限
經驗不限
5K~8K
合肥源豐光電有限公司

SMT設備工程師
2025-09-23
雙鳳經開區
學歷不限
經驗不限
8K~10K
合肥源豐光電有限公司

計劃專員
2025-09-23
雙鳳經開區
大專
2年
5K~7K
合肥源豐光電有限公司

司機
2025-09-23
雙鳳經開區
高中
3年
6K~8K
環境好
五險一金
加班補助
包食宿
合肥源豐光電有限公司

改性塑料工程師
2025-09-22
雙鳳經開區
本科
3年
8K~12K
包食宿
管理規范
有年假
旅游
合肥市和裕達塑業有限公司

配色工程師
2025-09-22
雙鳳經開區
本科
3年
8K~12K
包食宿
管理規范
有年假
有補助
合肥市和裕達塑業有限公司

政策資訊
更多
- #人才政策# 流動人員人事檔案里有哪些內容? 2025-10-13
- #職場問答# 民營企業員工如何參加職稱評審? 2025-09-29
- #其他# 靈活就業,可享社會保險補貼!速看→ 2025-09-28
- #勞動法規# 個人需要承擔傷殘等級鑒定費用嗎? 2025-09-25
- #勞動法規# 工傷認定提供哪些證明? 2025-09-24
- #勞動法規# 公司要求入職員工上交畢業證,對嗎? 2025-09-18
- #職場問答# 初入職場,哪些事要知道? 2025-09-16
- #勞動法規# 沒簽勞動合同,能主張兩倍工資嗎? 2025-09-11
- #職場問答# 就業見習補貼發給企業還是個人? 2025-09-09
- #職場問答# 非全日制用工,勞動合同、工資有哪些規定? 2025-09-03
- #社保公積金# 有多張社??ㄔ趺崔k? 2025-09-02
- #職場問答# 超方便!專業技術人員職業資格證書這么查→ 2025-08-28
- #勞動法規# 發生工傷后,只能拿最低工資了嗎? 2025-08-27
- #勞動法規# 請事假會影響年休假嗎? 2025-06-09
- #勞動法規# 領過失業保險金,基本養老保險個人賬戶里的錢會變少嗎? 2025-05-27
- #勞動法規# 勞動合同列明離職需賠償培訓費,合理嗎? 2025-05-23
友情鏈接
長豐縣人民政府
長豐先鋒網
長豐縣總工會
合肥市人力資源和社會保障局
合肥市高層次人才分類認定